BREAKING — FEDERAL WORKER BUYOUTS PAUSED: A federal judge in Boston has paused federal employee buyouts. Dammit. If I’m understanding this correctly it means that the roughly 60,000 employees who had already accepted the offer will have to show up at work tomorrow. Anyone who accepted the offer before midnight tonight was to have been furloughed with full benefits and salary through Sep 30, then sayonara. The usual suspects have warned feds not to accept the buyout claiming both trickery and a lack of specifics; it seems like they feel that those people are not capable of making their own decisions.
MAKING SENSE OF THE POLITICO KERFUFFLE: Our big story for today starts with this tweet from unashamed right-winger Benny Johnson. Note the screenshot from USAspending showing 8.2 million tax dollars given to Politico, LLC. USAspending is the official open data source of federal spending information, including information about federal awards such as contracts, grants, and loans. Then along comes CNN with this breathless article headlined: White House says it will cancel $8 million in Politico subscriptions after a false right-wing conspiracy theory spreads. How is this a conspiracy theory? Well, you see, dear readers, it’s a conspiracy theory that all of that money came from USAID, whereas actually the 8.2 million tax dollar figure represents all government funding to Politico. Yes, Johnson and others, made a technical error. But the real scandal is that even a penny of tax money was given to Politico, cleverly laundered as subscription services. Subscription services for which no prices are listed, which you think they would if they were actually selling these services on the open market. Then there’s the whole thing about Politico not making payroll. It turns out they eventually did so and the payroll delay is being explained away as a “technical error.” Got that? Misattribution of the source of government funding (not the amount) to a single agency instead of to multiple agencies is a “false right-wing conspiracy theory,” but a suspiciously-timed payroll delay immediately following the cutoff of government funding of the organization is a mere “technical error.” Nope, nothing suspicious at all about that, folks. Nothing to see here. Move along.
ANOTHER FALSE, FAR-RIGHT CONSPIRACY THEORY: Both USAID And The CIA Were Behind The Impeachment Of Trump in 2019.
ICE RAID PLANS LEAKED TO TREN DE ARAGUA: ICE Director Tom Homan say’s he’s identified the source of the leak, and will deal with it today. That is where we are at, Glibbies. People are actively sabotaging ICE activity against members of a violent criminal gang, either out of a misplaced sense of sympathy for MiGrAnTz, or cynically endangering their fellow citizens because of TDS. Hopefully this will involve arrest and prosecution.
‘OTHER WAYS OF KNOWING’ GRIFT, AUSTRALIAN EDITION: Working towards an Australian First Nations periodic table. You all deserve a good larf after the gonad abuse above.
MORAL PANIC DU JOUR: The Atlantic discovers the dangers of nitrous oxide abuse, and bemoans the regulatory vacuum. The term “loophole” is, of course, used.
A SURPRISINGLY LEVEL-HEADED CONCLUSION: I was dreading finishing this article when it started off discussing NASA employee morale and, and whining about pronouns. The article does a good job of laying out the challenges faced by NASA in the coming years, then comes to a surprisingly good conclusion about Jared Isaacman who is awaiting confirmation as head of NASA. He is seen as the kind of young, dynamic, pro-space leader with the potential to usher NASA into the 21st century and out of the Apollo era it has been stuck in for decades.
IT’S ABOUT TIME: Boeing replaces head of Starliner program. John Mulholland was in charge of the Starliner program from 2011-2020, then was transferred to the ISS program, and is now back in charge of Starliner. It will be interesting to see if NASA cancels the contract. Stay tuned.
I HOPE THEY LOAN THE MOON ROCK TO ELON: Trump administration removes Apollo moon rock from White House Oval Office. I just can’t imagine doing that, but maybe it’s a sign that the administration is looking ahead to a day where you can buy one in a museum gift store for a hundred bucks.
FYTW (NSFW)

Alternately, it could mean, “You’re all fired. Sorry about that furlough money you won’t be getting, but you see this one asshole judge…”
We knew there would be pushback, delays, lawfare, roadblocks and shenanigans. The important thing is to keep the steamroller going. Even if it takes a year to resolve this in the courts at some point we can start closing buildings, etc.
The judges are certainly stepping up to stymie Orange Hitler. This is probably the fourth one to do so.
The real danger will be when they shut down DOGE.
How many divisions do they have?
Ha!
If you took the buyout, you knew what you were doing. If you didn’t take it, you don’t have standing.
This, however, is different because Trump. And a nationwide injunction.
But, of course “Democracy Forward, the advocacy group representing the unions challenging the buyout” has standing.
I’d love to see the buyout accepters countersue. Dare I call them F6ers? LOL
“We want our 7.75 month paid vacay.” I wonder how many of those ppl will call in sick tomorrow?
I don’t have a solution — because after all, we want a system where people can address issues through the courts… but man, the court shopping being able to arbitrarily impose one judge’s views on the entire country willy-nilly seems unsustainable.
There’s always going to be some loon, somewhere — we have so many judges it is inevitable.
You’d see a lot less of this shit if loser had to pay the costs of both the court and the prevailing party.
As you say, “…we want a system where people can address issues through the courts.” The problem here seems to be one of jurisdiction – which should be a legislative matter, but more and more courts seem to be deciding their own jurisdiction themselves. That’s a bad state of affairs – absolute power is in being able to both make the rules and decide who the rules apply to…
Also, defund all government unions tonight.
You’d also see a lot less of this shit if *someone* turned off the funding stream to obvious cut-outs like ‘Democracy Forward’.
Sheldon, lets be sure to change the liability simultaneously with cutting off the tap.
This thing where a judge can impose an order that applies outside his district could use some thought.
I think Clarence Thomas discussed this a couple of years ago and that it might end up in the SC. It’s literally a Progressive fatwa that can be issued by any judge anywhere in the USA to stop anything.
He’s probably getting the rock analyzed. It will turn out to be a rock from Joe Biden’s back yard, encased in hobby store epoxy. The real one was sold to finance leftist riots.
Those of you who don’t hate the government enough, give it a little more time…
Is the Federal Government anything other than an interlocking series of scams?
Are we borrowing $80k a second just to pay for fraud?
https://usdebtclock.org/#
“It… it’s not just fraud!
Why — your tax dollars are over there in Bernie’s house! And Nancy’s ice cream freezer! And …. and Hunter’s crack habit! That fraud is how we support our betters as a community!”
(If it wasn’t clear, that was me trying for a parody of this, doubtless poorly… but here’s hoping it comes through).
https://frinkiac.com/caption/S06E21/737018
It’s not even the worst of it. We’re using that money to pay for anti-American organizations that spread propaganda, use lawfare, and make up phony ops to undermine the people we voted for. We’re paying for a color revolution against ourselves. But the funny part is, IT DIDN’T WORK.
Too much of the wrong color?
Tonio, as somebody that deals with contracts like Politico for corporate intelligence not having a price isn’t that abnormal.
Also those contracts are usually invoiced annually or quarterly at most. So my WAG is the payroll thing is unrelated.
However, I would have one contract for my organization and not a bunch totaling $8m plus. So there are two possible issues. Shenanigans or FedGov not contracting properly or both!
A service like this would run $150k or less for my entire business.
Thanks. That’s useful.
I rely on you people for additional info, fact checking, and the like.
Tonio — you do realize we’re probably all now hearing: “You fucked up… you trusted us.”
One thing I have not heard is, what percentage of Politico’s income were these subscriptions? That would help determine which of the two it might be.
https://growjo.com/company/POLITICO#google_vignette
Estimated Revenue & Valuation
POLITICO’s estimated annual revenue is currently $417.3M per year.(i)
POLITICO’s estimated revenue per employee is $287,000
Employee Data
POLITICO has 1454 Employees.(i)
POLITICO grew their employee count by 10% last year.
8 mil out of 417 mil
I thought that 8 mil was the total across a few years? Either way, that’s not a big percentage.
I find those numbers hard to believe.
Who else is giving them money?
Unciv, that’s another good question. How many sub-sub-sub NGO’s are also paying for subscriptions, or giving them money outright?
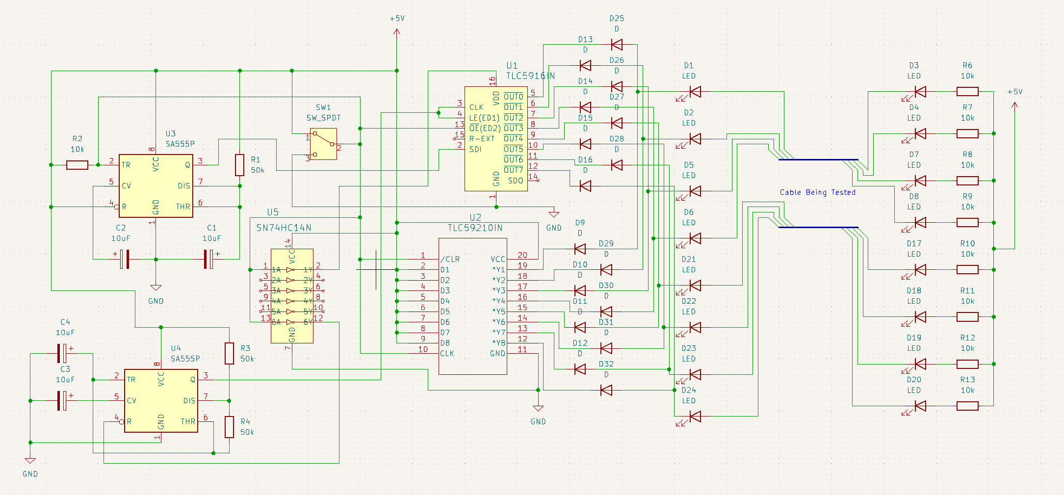
So, my brain went back into thinking about the problem of my cable tester that was more of a muddle. Turns out that I had a solution on hand.
The problem is I want it to run in two modes – one where it tries to energize all the lines just to do a quick connectivity test, and one where it tests one line at a time to see of there’s any crossed connections. I have two separate types of LED drivers to control which lines get a circuit. One is also a shift register, so it can do the march test along the wires. My problem was getting a single 1 on the register.
What I’ve come up with is this:
https://www.glibertarians.com/wp-content/uploads/2025/02/SimplifiedTesterCircuit.png
The Switch at SW1 will be debounced, which means I have a chip full of inverters to use as well. When SW1 goes high, Output is disabled on U1, output is enabled on U2, and the clock on U2 goes high, latching the inputs to the output, and reset is set on U4, disabling Q and DIS.
When SW1 goes low, output of U2 is cleared, output is enabled on U1, Reset is cleared on U4, and U3 is triggered. U4 begins a 0.96Hz clock signal, starting low*, while U3 sends out a 550ms high pulse before going quiet until SW1 toggles high and low again. The output wave from U4 clocks U1, reading in data on the rising edge, latching data on the falling edge.
*The output wave of U4 is not symmetrical, with the period spent low is less than 350ms, while the time spent high is almost 700ms. This means the 55ms pulse from U3 will be high when the first data read on the serial input for U1 is read.
The shift registers are being powered from the inverter because A: it’s there, and B: I need to clear the data in the shift registers when I change mades so that I don’t end up with multiple high bits running through them. In actual operation, the SDO pin (Serial Data Out) on U1 would feed data into the SDI pin (Serial Data In) on another one, and there would be four of them to cover all of the potential wires in the cables to be tested, with the fourth feeding data back into the first, letting the single testing bit circulate. I have to make sure it can run off that, but I haven’t thought of a better way to clear out the data when changing modes.
Does anyone see any obvious errors?
Sorry, I had expected more discussion by now to bury this deeper in the comments
discovers the dangers of nitrous oxide abuse, and bemoans the regulatory vacuum
Thing of beauty that is – tying huffing nitrous in with a vacuum reference.
I know it is just proclaiming my onion-belt-status… but the every increasing “protect us from ourselves” never ceases to annoy me. Long ago stopped caring if moron teens huff paint, engine treatment, etc. Don’t care if you can make meth from cold medicine. Don’t care about huffing nitrous — the simple fact is that as someone put it here not long ago — people have been figuring out how to self-intoxicate for all of human history and nothing will stop it (heck… wouldn’t partial asphyxiation do in a pinch?).
I’m sorry for the family of a teen that goes too far — but at a certain point, make it clear what the cost/benefits are and let morons be morons already. Not going to live in a bubble world if I can help it — and it accelerates the “soft times” problem [which is, granted before y’all say it — probably a good chunk of the point…]
someone put it here not long ago
That was me
I may not have been the only one
Yup.
Sheldon, my Father In Law calls that “smother fuckin’ “.
ICYMI – nitrous is known colloquially as hippie crack. You know, that organic and vegan crowd. Gawds how I love irony.
Rule 34 now says somewhere… somehow… there’s a video containing: “I am sick and tired of all these smother fuckin’ snakes on this smother fuckin’ plane!”
“smother fuckin’ “
The Tres signal has been lit.
SDF-7, you could have stopped at …never ceases.
Smother fuckin’ * thumbs-up fist pokes out of the dirt on David Carradine’s grave*
I wish I could laugh at that stuff instead of feel sick inside. The only bright spot is that maybe people are getting sick of this shit already.
Wouldn’t any cultures’ base periodic table basically be:
Earth
Fire
Water
Air
Heart
Some cultures have ‘wood’ and ‘metal’ as elements. Heart is rare, so no combining powers.
Ted Turner has a sad….
I’m working on a space-age polymer made of nanoparticles composed of Spirit and Earth. That should be worth at least $750k from USAID.
Pull my finger. I’ll get you USAID money.
I used to tell the “young folk” the Dad Joke version. “Chemistry was a lot simpler in my day. We only had four elements.”
That is what I was expecting, but no it is just the regular table in another language. I just dont understand how they can include all of the racist math involved.
Marco Rubio deems 294 USAID staffers are necessary out of 14,000.
https://x.com/realdogeusa/status/1887617374532124898
Thomas Massie just introduced a bill to end it altogether.
https://x.com/RepThomasMassie/status/1887607202661142971
Ok now we’re talking. All these EO’s are a great start, but without legislation to make this stuff more permanent, the next president can pull a Biden and sign one EO that reverses every EO from his predecessor. I’m sure they will try, but it would be a lot harder to oppose a properly passed law in court.
If it were someone other than Massie proposing it I might be hopeful. Congressman John the Baptist (a voice crying in the wilderness)? I’ll believe it when it gets through the Senate.
Even if they are reversed, the infrastructure that was starved will take time to rebuild.
And then there’s the preference cascade breaking the spell that allowed this to happen.
If the citizens had any stones, they’d be flooding Congress and the Senate with emails promising to primary anyone who didn’t vote for this.
But they won’t.
The bill will go no where. Despite seeing the approval Trump is getting, the average GOP congressman will not vote for this bill. Might be because of fear, more likely because they were grifting from USAID too and don’t want to lose it.
I am positively giddy.
The Atlantic discovers the dangers of nitrous oxide abuse, and bemoans the regulatory vacuum. The term “loophole” is, of course, used.
Won’t someone think of the drag racers?
And pastry chefs!
And greyhound trainers!
Oh, sorry… wrong whippet….
When I was a young nonrate Marine, whippits were a fun diversion. Didn’t show up on any drug tests and could be smuggled easily into the barracks.*
Just a silly diversion.
* This was at a training base where they didn’t allow you booze in the barracks.
When a problem comes along, you must whippit.
When I had my wisdom teeth out, the dentist gave me a little nitrous (he called it ‘giggle juice’) before hooking me up to the IV. That probably saved him a lot of hassle.
“FEDERAL WORKER BUYOUTS PAUSED”
I give it about a week before the start calling Trump the “most sued felon in presidential history”.
I would be PO (like Nick) if my buyout was paused after making travel arrangements, etc and plans to get out of DC or anywhere and start a new life, producing something worthwhile.
The poor, poor Canadians! Their doom has only been delayed a month.
MPR talks to Phillips distillery flacks and hears how dire their position is.
What makes this so funny to me, is the fact that Phillips makes absolute crap booze. They make every kind of booze. If you go to a liquor store in Minnesoda you will see Phillips vodka, Phillips whiskey, Phillips gin, etc. So you know they are good at their job. Oh, and all their stuff is the cheapest stuff you will find.
Phillips is the brand of bums and underage drinkers. I can’t tell you how many Phillips hangovers have convinced kids not to drink anymore.
The other demographic who buys Phillips booze are fisherman. Why? Because they make flavored schnapps.
I rarely go into the local Bobs Booze, Bait and Bullet store but when I do I am amazed at all the schnapps varieties. As a beginner drinker, many decades ago, I leaned towards the bottom shelf, peppermint schnapps, orange flavored vodka, creme de menthe, that sort of teenage hangover material. I don’t remember the brands.
They were the first company to bottle their booze in plastic bottles.
Travelers.
This is also where the family money came from for our old congressman Dean Phillips
On the USAID/Politico thing: I’ve read it was $8.2 million over the past 12 months and $34-ish million over a longer time horizon. To largely pay for specialized subscriptions for up-to-the-minute monitoring of rulemaking and such. I can see where that’s useful in many roles. It’s executive branch folks monitoring actions taken by other executive branch entities, so I guess the FedGov can’t create some sort of shared internal architecture to monitor this stuff or something. In any event, the amount of going to the mattresses and the number of “fake scandal” headlines generated by major news outlets over the $8.2 million tells me that the Powers That Be feel there isn’t a single pallet of printing paper or box of hi-lighters in the entire federal budget that can be zeroed out.
Robby Soave has an article at TOS on this “nontroversy”, as he calls it. Because they’re real fiscal hawks over there.
Let me guess.
Reason: “Slash the government! Minarchy now!”
Trump: *actually makes the first move in 2 generations to slash government*
Reason: “Not that way! Stop being so cringe!”
You nailed it.
After four years, when Trump has fulfilled every fever dream of actual Libertarians, TOS will publish an article with the headline “Trump Was OK, We Guess”
“The libertarian case for Trump”
Nah, they wont do that. He is pissing in their cheerios too. I thought they were well and good out of the closet now.
Those jokes about the cocktail parties sure seemed to hit a nerve at the time….turns out they weren’t really a joke.
TDS is for life. It’s a hell of a thing.
R.J.:
“How Trump Failed Us”
Regime libertarians. I called them like that a few years ago. Now, I would not be surprised in the slightest if in the next days or weeks we’ll have a hard proof of the link between Reason and an intelligence community outfit.
You said the name! You both did!
Thank God I bought a bottle of wine with dinner….
*Glugs twice
“To largely pay for specialized subscriptions for up-to-the-minute monitoring of rulemaking and such.”
I can think of at least two services that do exactly that for far less than they were paying Politico. Technical, legal journals with, I am sure, a much higher level of detail and accuracy than Politico.
Yeah I get the argument, but… don’t completely buy it.
It’s wildly inappropriate that a subscription service the government pays 3/4 of a million every month also happens to run a far left/pro government news agency.
Drop the “news” entity entirely (or spin it off) and then we will talk about whether these subscriptions are worthwhile.
I will be unsurprised if DOGE doesn’t uncover Reason in one of the federal/NGO money laundering networks.
Make that “DOGE uncovers”. You know what I mean.
You can bet on it, along with a lot of small govt. Republicans and liberty advocates of various stripes. There is a reason that I remember 400 dollar hammers and gold toilet seats from my early childhood…and nothing whatsoever has been done about it.
Where is my fucking Obamacare repeal?
I had mentioned in the AM Lynx that today is the birthday of not only Ronald Reagan and Bob Marley, but of the inimitable Rick Astley.
I actually got to meet him a little while back. He’s living in the states (way lower income tax, natch) with his daughter and grandkids. He mentioned to me that since he did a song for one of the early Pixar films, whenever a new Disney-Pixar movie comes out, they send him a couple of DVDs and Blu-Rays.
He said “I’m the most popular grandpop in the neighborhood, because I’ll lend any kid any Pixar film that I have, except one.”
In case you were wondering.
I’m stealing that
Took me a while.
No way I’m clicking a link in a Rick Astley thread.
“‘So-called western chemistry has really come from Indigenous knowledge about the natural world,’ says Troy.”
Thats right up there with “we was kangz”
Was that wrong? Should I not have done that?
Supposedly, Meta tried to conceal the seeding by not using Facebook servers while downloading the dataset to “avoid” the “risk” of anyone “tracing back the seeder/downloader” from Facebook servers, an internal message from Meta researcher Frank Zhang said, while describing the work as in “stealth mode.” Meta also allegedly modified settings “so that the smallest amount of seeding possible could occur,” a Meta executive in charge of project management, Michael Clark, said in a deposition.
Now that new information has come to light, authors claim that Meta staff involved in the decision to torrent LibGen must be deposed again, because allegedly the new facts “contradict prior deposition testimony.”
”Torrenting from a corporate laptop doesn’t feel right”: Meta emails unsealed
I’m not 100% sure what this is about, but let me just reiterate my non-opposition to the death penalty.
Meta training its AI on copyrighted material.